Chinese Actor Gong Jun Accused Of Visiting A Japanese Shrine In 2019; His Reps Fought Back In An Epic Way
Not today haters, not today.
Could the Zhang Zhehan saga, in which the Chinese actor was brutally cancelled after old pics of him posing outside the controversial Yasukuni Shrine in Tokyo resurfaced, have inspired netizens to try and dig up dirt on his colleagues as well?
Recently, the attention shifted to his Word of Honor co-star Gong Jun, 28, when internet sleuths uncovered a vlog from June 2019 that supposedly shows him visiting another Japanese war shrine, sparking more outrage and threatening to derail his career.
In one part, Gong Jun is seen standing in front of a sign that reads “Kyoto Ryozen Gokoku Shrine”. While not exactly as notorious as the Yasukuni Shrine, it also honours Japanese soldiers who fell in various wars throughout history, including World War II.
Displeased reactions to the scene include “He couldn’t eat his ice cream anywhere else and had to do it beside a shrine like that? It’s hard not to question his motives” and “What’s the difference between this and Zhang Zhehan’s photo?”.
Gong Jun’s reps wasted no time in responding to the accusations before things got too out of hand, issuing a statement and even presenting detailed ‘evidence’ of his innocence.
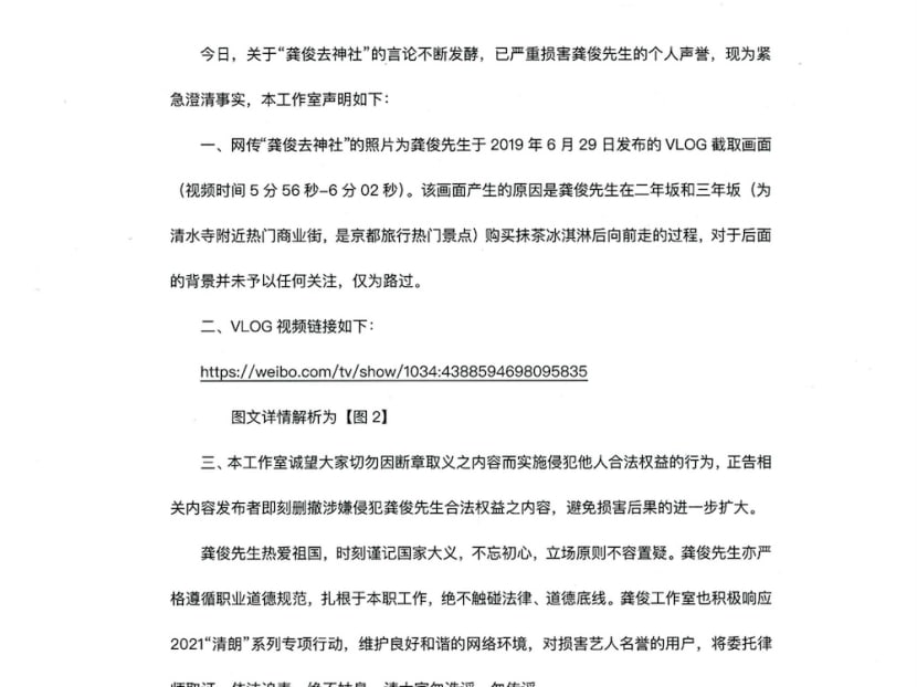
On Thursday (Sep 9), his work studio clarified that the star had bought ice cream at a popular tourist attraction near the Kiyomizudera Temple and only happened to pass by the Gokoku Shrine signpost without paying too much attention to what was behind him.
They even posted an overview of Gong Jun’s trip itinerary, which did not include the Gokoku Shrine, as well as a map proving that there is actually quite a distance between the signpost and the shrine itself.
Emphasising that Gong Jun “loves the motherland”, his company said that the whole issue has been taken out of context and is a violation of his legal rights.
As such, they are calling on netizens to take down such inaccurate and damning content, otherwise, legal action will be taken against those who continue to damage his reputation.
Gong Jun himself reposted his work studio’s epic response and added, “I have never and will never enter [that place] in the future!!!”
Photos: Gong Jun/Weibo, Gong Jun’s work studio/Weibo
